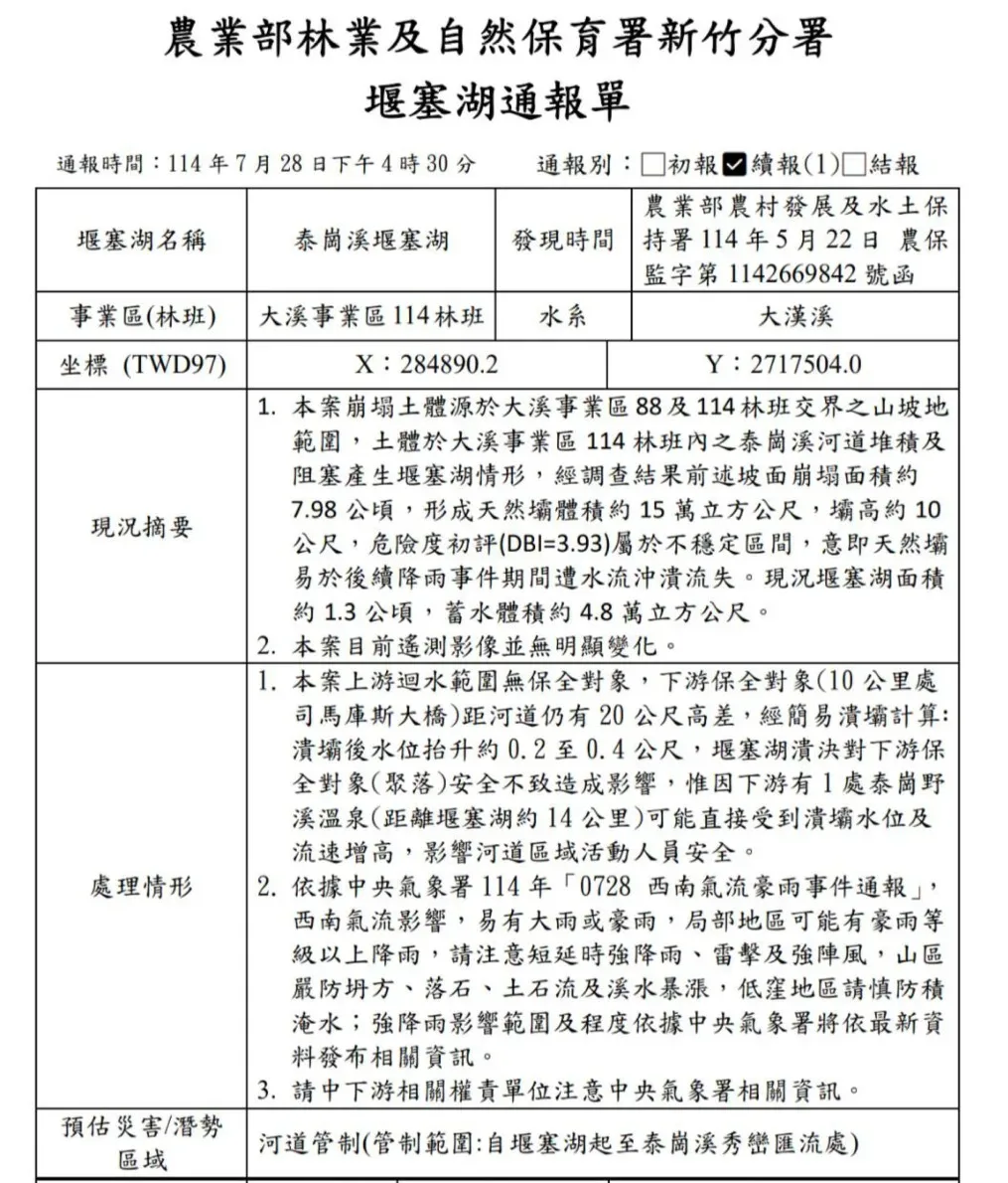
【客庄中心/綜合報導】除了花蓮縣馬太鞍溪上游堰塞湖,全台目前另一處堰塞湖位於新竹縣尖石鄉泰崗溪,堰塞湖壩高約10公尺、面積約1.3公頃,蓄水體積約4.8萬立方公尺,林保署評估穩定溢流。新竹縣長楊文科昨天(1日)在主管會報中指示加強與中央聯繫,持續掌握影響範圍,強颱豪雨時,務必落實撤離。

泰崗野溪溫泉列危險水域
泰崗溪堰塞湖是去年(2024年)11月康芮颱風後產生,目前由農業部林業及自然保育署(林保署)持續監測。林保署資料顯示,堰塞湖上游無保全對象,下游保全對象是司馬庫斯大橋,經估算,就算潰壩不致造成影響。
但泰崗溪堰塞湖下游約14公里處的泰崗野溪溫泉,可能因堰塞湖潰壩,導致水位及流速急速增高,影響活動人員安全。新竹縣政府交通旅遊處表示,已與消防局、尖石鄉公所確認泰崗野溪溫泉地點,將公告為危險水域,以維護民眾安全。
白石溪崩塌處近秀巒國小
楊文科特別點出鄰近秀巒國小的白石溪崩塌處,該處曾於2021年發生大規模崩塌並形成堰塞湖,因鄰近學校及部落,楊文科憂心一旦再度發生災情,將嚴重影響居民與師生安危。
竹竹縣府農業處指出,白石溪堰塞湖已於2021年10月15日疏通。後續由農村水保署臺北分署持續進行大規模崩塌潛勢區監測及坡面穩定工程,河道由水利署北區水資源分署持續監控。
但尖石鄉公所雖配合中央監控,但仍憂心崩塌面不穩定,期望能擴張河道、增加緩衝區。曾擔任尖石鄉長的竹縣府原住民族行政處處長雲天寶認為,最重要的是落實撤離。他指出,若雨量達400毫米以上,包括秀巒國小在內的周邊住家,都必須立即撤離,以免危及部落族人的安全。
楊文科指示,不論是泰崗溪堰塞湖還是白石溪崩塌處,縣府都必須持續與中央保持聯繫、掌握影響範圍,「只怕萬一」,該撤離就要落實執行,確保居民安危。


